北理男教授同性得吃!105页PPT曝光北京理工大男教授宫琳男男相爱有违师德[内附原件]

🔥本站特色板块 「海角社區」 推荐体验! 本站內容由用戶投稿提供,如有不適或權益問題,請聯絡:9767622@gmail.com
All content is user-submitted. If you find anything inappropriate or infringing, please contact: 9767622@gmail.com

内地高等学府北京理工大学近日曝出震惊事件,男教授宫琳被指控与多名男性学生存在不正当关系。这位教授为了满足自身的私欲,长期对学生施加高压,通过各种手段B迫他们屈从于他的性要求。此事实在令人震惊,一个男教授竟然以这样的方式追求个人私利,更让人愤慨的是,他为达目的不惜采取不择手段的方式。

首先来看受害人之一的朋友圈自述

正文在此,看之前请保持好san值,如有不适请立刻饮用大量杏仁水。

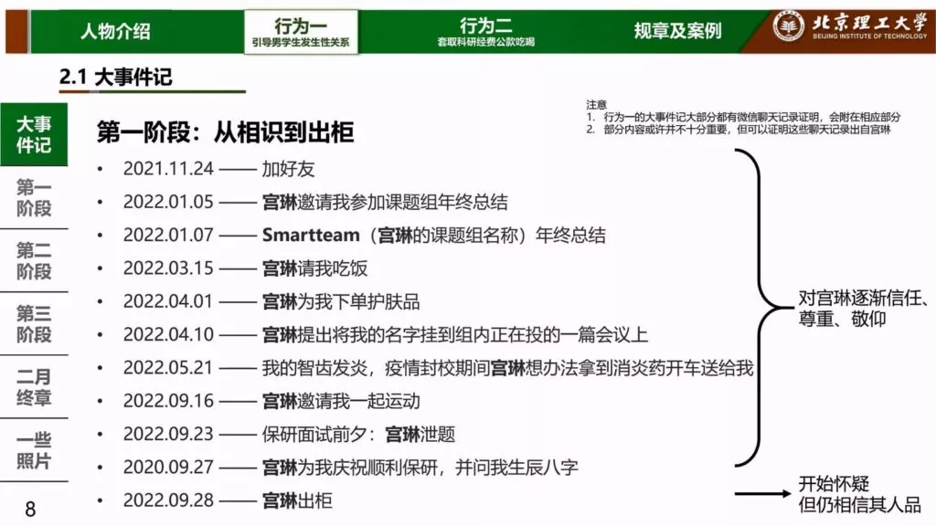
原件在此

当事人b站直播回放

开通会员可享受VIP极速视频线路体验。👉 点击开通
video
play-sharp-fill



You might like

海角社区 本網站僅提供予海外之華人成人使用,請依當地法律法規瀏覽。 本站由 GLS Studio Collective(新加坡) 團隊維護營運。 This website is intended for overseas Chinese adults only. Please comply with local laws and browse responsibly. Operated and maintained by the GLS Studio Collective, based in Singapore.如有隱私或版權問題請透過 聯絡我們 / Contact Us|支持團隊:XLOG